概述
本逆变器的PCB设计成12V、24V、36V、48V这几种输入电压通用。制作样机是12V输入,输出功率达到1000W功率时,可以连续长时间工作。
该逆变器可应用于光伏等新能源,也可应用于车载供电,作为野外应急电源,还可以作为家用,即停电时使用蓄电池给家用电器供电。使用方便,并且本逆变器空载小,效率高,节能环保。
设计目标
1、PCB板对12V、24V、36V、48V低压直流输入通用;
2、制作样机在12V输入时可长时间带载1000W;
3、12V输入时最高效率大于90%;
4、短路保护灵敏,可长时间短路输出而不损坏机器。
逆变器主要分为设计、制作、调试、总结四部分。下面一部分一部分的展现。
第一部分 设计
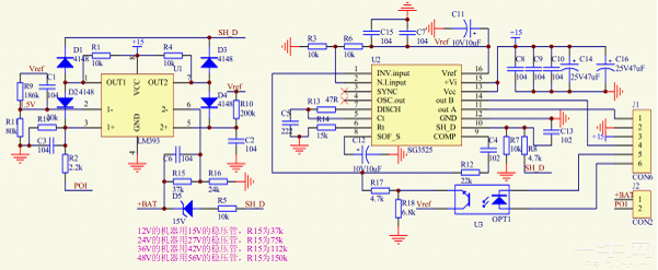
1.1 前级DC-DC驱动原理图
DC-DC驱动芯片使用SG3525,关于该芯片的具体情况就不多介绍了。其外围电路按照pdf里面的典型应用搭起来就OK。震荡元件Rt=15k,Ct=222时,震荡频率在21.5KHz左右。用20KHz左右的频率较好,开关损耗小,整流管的压力也小些,有利于效率的提高。不过频率低,不利于器件的小型化,高压直流纹波稍大些。
电池欠压保护,过压保护以及过流保护在DC-DC驱动上实现。用比较器搭成自锁电路,比较器输出作用于SG3525的shut_down引脚即可。保护电路均是比较器搭建的常规电路。DC-DC驱动部分使用了准闭环,轻载时,准闭环将高压直流限制在380V左右,一旦负载加重前级立即进入开环模式,以最高效率运行。并且使用了光耦隔离,前级输入和输出在电气上是隔离开的,这样设计也是为了安全。如图1.1所示,是DC-DC驱动电路原理图。
图1.1 DC-DC驱动电路原理图
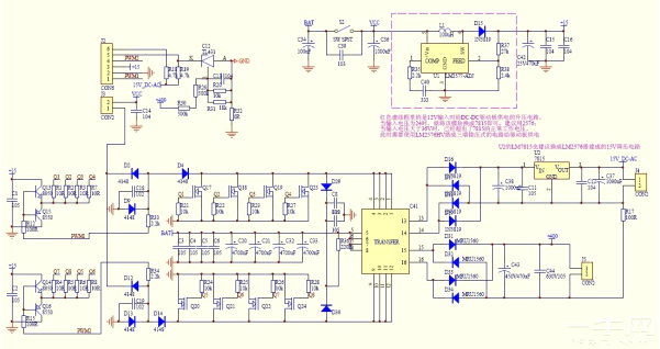
1.2 前级DC-DC功率主板原理图
DC-DC功率主板采用的是常规推挽电路,8只功率开关管,每只管子有单独的栅极驱动电阻,分别用图腾驱动这8只功率管。变压器次级高压绕组经整流滤波后得到直流高压。辅助绕组经整流滤波稳压之后给后级SPWM驱动板以及反馈用的光耦提供电压供电。
从原理图上可以看出,给前级驱动板供电,采用了电压变换电路,输入为12V时,为了保证在电池电压较低时前级驱动也充足,用LM2577升到15V,输入24V时,用LM7815降为15V,输入电压大于36V时,只能用LM2576HV来给驱动板供电了。大家都知道,像LM7815之类的线性电源容易受到干扰,所以建议24V的也用LM2576。
从原理图中可以看出,辅助电源也用了LM7815,建议最好换成LM2576。本次制作的时候也会用LM2576,把LM2576做在一块小板子上,最后输出三根线,和LM7815兼容。
关于前级驱动变压器的功率管选择,耐压值的经验选择为输入最高电压*2.4,即当12V的机器,输入电压最高为14.5V,14.5V*2.4=34.8V,所以,12V的机器可以选耐压35V的MOS。当然,这么选择是有前提的,就是你的变压器绕制工艺不能太差,漏感、分布参数不能太大,否则MOS会被变压器产生的尖峰击穿损坏。如果变压器绕制过关,可以选择耐压小点的管子,一般来说,电流相同,耐压更高的管子输入电容更大,内阻也更大。但如果变压器绕的不咋样,乖乖,还是选择耐压高些的MOS管更好。
下面给出各种电压选择管子的参考:12V输入,4对IRF4104;24V输入,4对IRFP3710;36V输入:3对IRFP3710;48V输入:3对IXFH58N20。我给出的这些管子并不是最合适的,但是这些管子都是我用过的,并且留有足够余量,实现本制作目标是没啥问题的。图1.2所示是DC-DC功率主板原理图。
图1.2 DC-DC功率主板原理图
关于变压器,打算用一个EE55来完成。12V输入时,初级2T+2T,单边用1.0的漆包线14根并绕,截面积达到11*2=22平方毫米,过100A的电流没问题了。次级1根1.0的漆包线绕60T,辅助绕组用0.8的漆包线绕4T。变压器用三明治绕法,即次级、初级、次级、辅助。关于变压器的具体绕制,后面再说。
做24V输入的,EE55,初级4T+4T,单边用1.0的线8根并绕。次级1根1.0的漆包线绕60T,辅助绕组用0.8的漆包线绕4T。
做36V输入的,EE55,初级6T+6T,单边用1.0的线8根并绕。次级2根0.9的漆包线绕60T,辅助绕组用0.8的漆包线绕4T。
做48V输入的,EE55,初级8T+8T,单边用1.0的线8根并绕。次级2根1.0的漆包线绕60T,辅助绕组用0.8的漆包线绕4T。
由于24V、36V、48V输入时,功率可以大于1000W,因此漆包线的截面积(即漆包线根数)也应该增加,那样才能扛得住更大的功率。按照我上面给的参数,24V时能到1500W,36V能到2000W,48V搞个2500W或者3000W没啥问题。要说明的是,上面给出的参数我目前还没实际做过,给出的参数只作为参考。
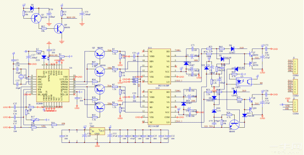
1.3 SPWM驱动板原理图设计
SPWM采用专用芯片EG8010产生。EG8010还是挺好用的,虽然精度差些,但是也没有什么其他不好的,而且功能还挺多,最重要的是便宜,5元一片,都玩得起。关于EG8010的外围电路,参照其数据手册即可。
MOS驱动用IR2110,IR2110便宜,一只2110就可以驱动两只MOS,而且价格还比TLP250光耦便宜些,性能也不错,我比较喜欢的就是IR2110有SHUT_DOWN引脚,内部有D触发器,在做保护时,可以做成逐个周期限流。即一个50Hz的正弦周期保护后,要等到下一个正弦周期IR2110才会重新输出。大家看我做的24V/2000W的那个机器短路波形可以发现,在短路的时候,频率仍然为50Hz,这个就是IR2110内部有D触发器的原因了。关于IR2110供电问题,就用自举供电。1000W的功率不大,自举供电完全OK,如果做独立供电,需要至少三组隔离电源,比较麻烦,并且反激电源并不好做。
后级MOS的保护集成在SPWM驱动板上,采用检测管压降,稳定可靠,个人认为,比那种用电阻采样的要更可靠。关于管压降保护的,我不多讲,这也是我从别处学过来的,有些东西不方便说,好像是涉及了别人专利问题。我只说,按照我原理图里面的那些元件搭建起来,是完全可以的。
该逆变器采用的是单极性调制,故只需要一只电感,电感可以用外径47mm、磁导率小于90的铁硅铝来绕,绕120T左右。具体数字要等我绕电感时才能确定,现在磁环都还没买好,电感的事就暂时放一放。如下面图1.3所示是SPWM驱动板原理图。
1.4 后级DC-AC功率版原理图设计
DC-AC原理图部分没啥好讲的,也就是MOS搭成的一个全桥,在输出接LC滤波就OK。
DC-AC部分加入了高压检测电路来控制SPWM驱动板的电源。即直流高压大于240V时辅助电源才接通,后级开始工作。还有辅助电源下降时关掉SPWM驱动的电路,防止当辅助电源降低而高压直流还较高时因为功率管驱动不足引起的炸管事故,增加这个功能后就可以安全的短路关机了,不然的话,短路关机是很危险的。
更多内容请下载附件查看